当前位置:
首页
索 引 号: 11370100004188768U/2025-00171 主题分类: 政府组成部门,社团管理
成文日期: 2025-08-28 发布日期: 2025-08-28
发布机关: 济南市民政局 统一编号:
标  题: 济南市民政局关于印发济南市社区社会组织全链条培育管理工作指引的通知
发文字号: 济民函〔2025〕25号 有 效 性:

济南市民政局关于印发济南市社区社会组织全链条培育管理工作指引的通知

济民函〔2025〕25号


各区县民政局:

现将《济南市社区社会组织全链条培育管理工作指引》印发给你们,请结合实际参照执行。


济南市民政局

2025年8月28日


济南市社区社会组织全链条培育管理工作指引


为加快培育发展社区社会组织,规范社区社会组织管理,促进社区社会组织发挥作用,按照中共中央办公厅、国务院办公厅《关于改革社会组织管理制度促进社会组织健康有序发展的意见》(中办发〔2016〕46号)、《民政部关于大力培育发展社区社会组织的意见》(民发〔2017〕191号),结合本市实际,制定本指引。

一、关于社区社会组织的发掘

(一)发现潜在社区社会组织。依托社区工作者或社区社会组织联合会力量,通过社区日常组织的各类活动,发现自发组织、具有一定团队协作特征且持续参与社区事务的群体;定期开展入户走访,通过询问居民日常参与的兴趣小组、互助活动等,挖掘潜在社区社会组织;通过设立社区意见箱、开展线上问卷调查、在社区公告栏或微信群等平台发布公告等方式,鼓励居民主动反馈身边存在的组织或有意愿成立社区社会组织的想法。

(二)挖掘优秀社区居民骨干。依托社区工作者或社区社会组织联合会力量,通过走访、问卷调查等方式梳理社区需要解决的“急难愁盼”问题,确定需要组建的社区社会组织类别,定向寻找优秀社区居民骨干牵头组建社区社会组织,明确服务方向。

(三)加强业务知识培训。通过培训等方式,向发起人普及社区社会组织的概念、功能、扶持政策及备案、登记要求等,引导其组建社区社会组织。

二、关于社区社会组织的备案、登记

对符合法定登记条件的社区社会组织,积极引导其依法到区县行政审批服务部门登记,完善法人管理;对暂未达到法定登记条件的社区社会组织,由街道(镇)实施备案管理并加强业务指导。

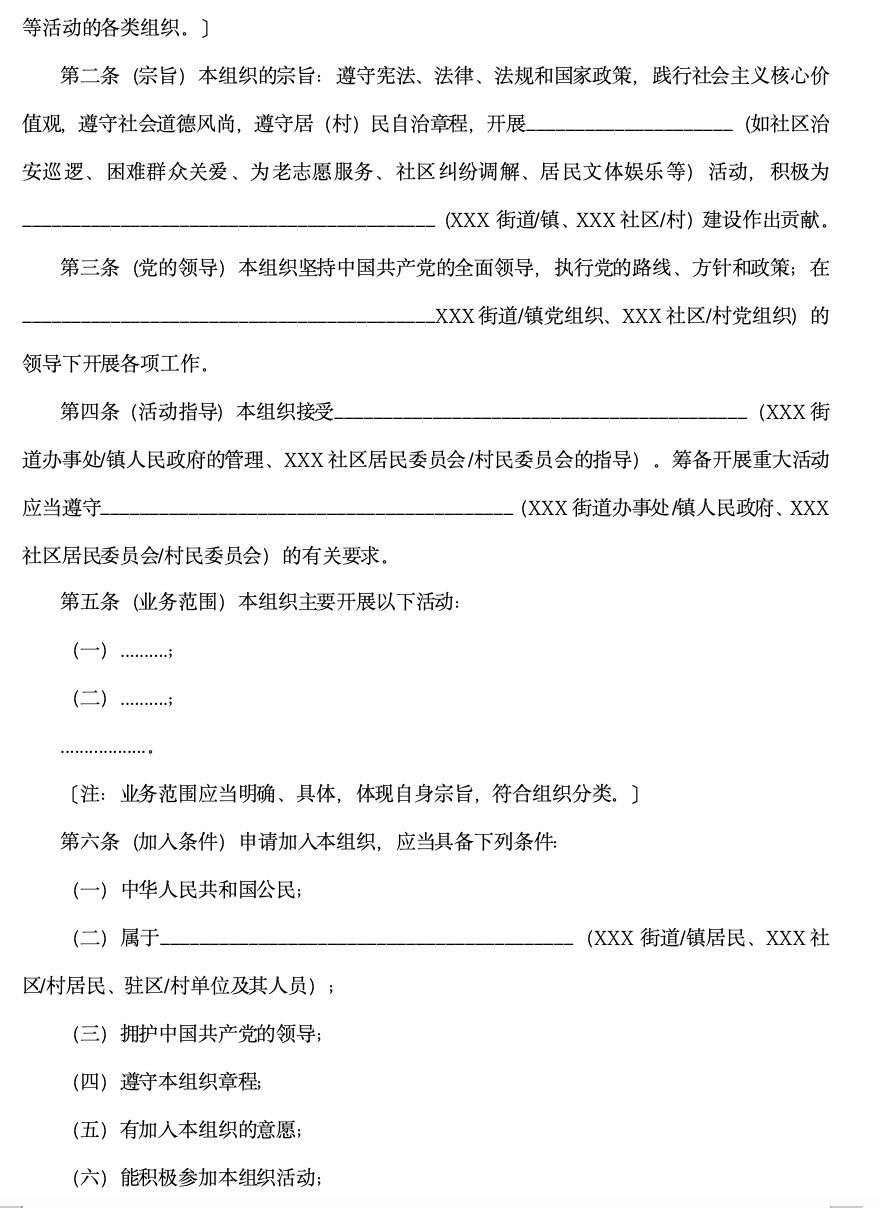
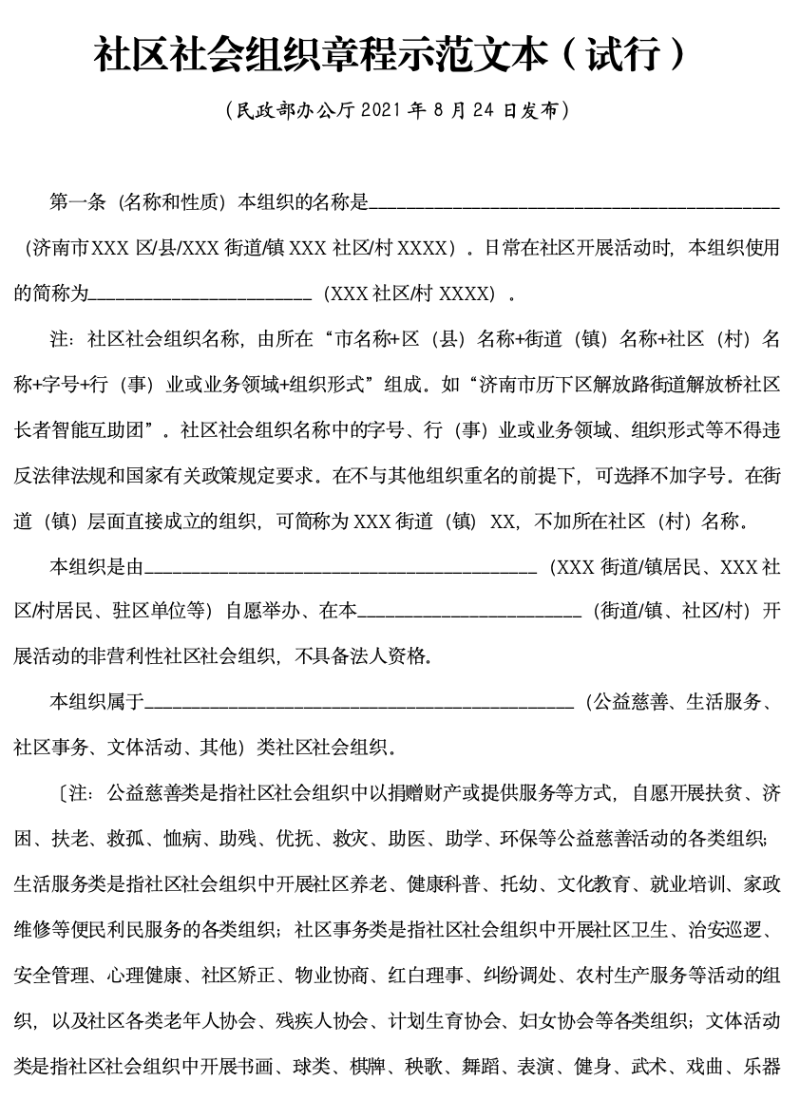
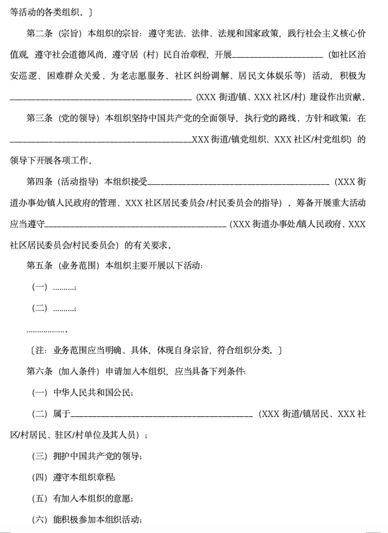
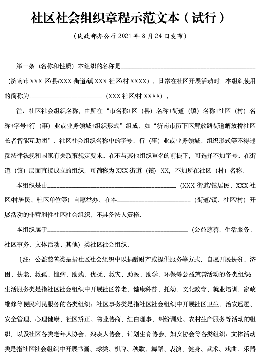
(一)社区社会组织备案条件。1.有规范的名称,一般由“区(县)行政区划名称+街道(镇)名称+社区(村)名称+字号+活动内容+组织形式”组成,在街道(镇)层面直接成立的社区社会组织,可不加所在社区(村)名称;2.有5人(含)以上相对固定的成员;3.有相对固定的活动场所;4.有规范的章程,参照民政部办公厅印发的《社区社会组织章程示范文本(试行)》制定;5.有主要负责人和固定的联系方式;6.其他开展活动应当具备的基本条件。

(二)社区社会组织备案材料。1.《济南市社区社会组织备案表》;2.成员名册;3.章程;4.备案管理机关要求提交的其他材料。

(三)社区社会组织备案程序。1.社区社会组织发起人或拟任主要负责人向所在居(村)民委员会提出备案申请,备案材料一式三份;2.居(村)民委员会在5个工作日内完成初审,并将备案材料报街道(镇)审查;3.街道(镇)收到全部有效材料后于5个工作日内提出审查意见,同意备案的,在《济南市社区社会组织备案表》上出具意见并颁发加盖街道(镇)公章的《济南市社区社会组织备案证书》。办理社区社会组织备案,不收取任何费用。

拟设立的社区社会组织有宗旨或业务范围等不符合法律法规规定、违背社会公德和公序良俗、从事营利性经营活动、涉及前置行政许可、在同一社区区域内有名称相同情形、申请备案时弄虚作假、发起人或拟任负责人正在受到或者曾受到剥夺政治权利的刑事处罚或者不具有完全民事行为能力、条件不成熟以及法律、法规及规章禁止的其他情形的,街道(镇)不予备案并向申请人说明理由。

(四)社区社会组织备案方法。备案社区社会组织实行全市统一编码管理。编码统一以“济”开头,并由区县编码、街道(镇)序号、社区(村)序号、中划线和四位阿拉伯数字组成,四位阿拉伯数字为流水号。各区县民政局编码依次为:历下区为A,市中区为B,天桥区为C,槐荫区为D,历城区为E,长清区为F,章丘区为G,济阳区为H,莱芜区为J,钢城区为K,平阴县为L,商河县为M,高新区为N,南部山区为P,起步区为Q。各街道(镇)序号由两位阿拉伯数字组成,由各区县民政局自主决定,由01开始,依次增加。各社区(村)序号由三位阿拉伯数字组成,由各街道(镇)自主决定,由001开始,依次增加。

三、关于社区社会组织的管理

已登记注册社区社会组织的管理,参照相关法律法规进行;备案社区社会组织的管理,参照以下方式进行。

(一)备案社区社会组织的变更管理。备案社区社会组织名称、主要负责人、业务范围、活动地域、活动场所等备案事项发生变更的,向居(村)民委员会提交《济南市备案社区社会组织变更申请表》和原备案证书等材料,并经其初审同意后到街道(镇)办理变更手续。街道(镇)收到全部有效材料后提出审查意见,同意变更的,在申请表上出具意见并换发证书;不予变更的,向申请人说明理由。

(二)备案社区社会组织的解散与终止管理。备案社区社会组织需要解散、终止的,按章程规定的程序解散、终止,主要负责人于组织解散、终止后及时向居(村)民委员会提交《济南市备案社区社会组织注销申请表》和原备案证书,并经其初审同意后到街道(镇)办理申请注销手续。街道(镇)收到全部有效材料后提出审查意见,同意注销的,在申请表上出具意见并收回原备案证书;不予注销的,向申请人说明理由。

(三)备案社区社会组织的证书有效期管理。社区社会组织备案证书有效期为2年。备案社区社会组织在有效期届满前及时向居(村)民委员会提交《济南市备案社区社会组织续期申请表》、原备案证书和工作情况报告,并经其初审同意后到街道(镇)办理申请续期手续。街道(镇)收到全部有效材料后提出审查意见,同意续期的,在申请表上出具意见并换发证书;不予续期的,向申请人说明理由。

(四)备案社区社会组织的日常管理。1.指导街道(镇)、居(村)民委员会对辖区内备案的社区社会组织建立工作台账,记录社区社会组织的负责人、成员名册、组织章程、活动场所、业务范围、重大活动记录等事项,于每年6月30日前和12月31日前将本地社区社会组织备案统计表报市民政局。2.指导街道(镇)建立健全社区社会组织退出机制,定期对已不符合备案条件或不开展活动的备案社区社会组织进行清理,鼓励社区社会组织联合会协助街道(镇)实施社区社会组织备案、管理、指导事宜。3.在社区层面建立社区社会组织信息公开制度,提升社区社会组织公信力。4.社区社会组织必须坚持党的领导,践行社会主义核心价值观,必须遵守宪法、法律、法规和国家政策,不得违反宪法的基本原则,不得危害国家统一、国家安全和民族团结、社会稳定,不得损害国家利益、社会公共利益以及其他组织和个人的合法权益,不得违背社会道德风尚,不得从事营利性经营活动,开展节庆活动、文化演出、体育竞赛、人员集会等重大活动提前10日向居(村)民委员会报告,每年1月31日前向居(村)民委员会或街道(镇)报告上年度工作总结和本年度工作计划。

四、关于社区社会组织的作用发挥

(一)加强党建引领。积极配合党委组织部门和社会工作部门,持续推动社区社会组织党建落地,引导和督促社区社会组织积极主动向属地党组织报告工作,接受领导;积极协调街(镇)党(工)委发挥社区党群服务中心作用,按照应建尽建原则,指导具备条件的社区社会组织建立党组织。

(二)加强平台支持。鼓励社区党群服务中心、综合养老服务中心、社区文化活动中心和居(村)委会活动室等向社区社会组织提供活动场地和设备;街道(镇)社区社会组织联合会和社会组织培育基地等支持平台,为社区社会组织提供办公场地和公益活动场地支持,积极培育孵化社区社会组织,帮助社区社会组织开展能力建设、链接资源和促进品牌塑造等。

(三)加强资金支持。将城乡社区服务纳入政府购买服务范围,逐步扩大社区社会组织购买服务的领域和规模。积极开展社区社会组织公益创投、公益大赛等专项赋能活动,扶持社区社会组织高质量发展。鼓励通过街道(镇)社区社会组织联合会财务代管方式,帮助备案社区社会组织申请和享受多部门相关扶持政策。

(四)加强人才支持。建立市、区县、街道(镇)、村(居)委会四级社区社会组织骨干人才库,运用线上线下相结合的方式分级分类开展社区社会组织骨干人才培训,引导社区社会组织结合社区需求,合理设计服务项目,广泛动员社区内外资源参与,因地制宜打造特色服务品牌,促进社区发展。

(五)加强宣传引导。推进社区社会组织品牌建设,引导优秀社区社会组织完善发展规划、加强项目宣传,提高品牌辨识度和社会知名度。注重提炼形成可推广、可复制的经验做法,通过模式总结、案例分析、理论研究等方式完善本地社区社会组织发展思路和政策措施。通过组织各类交流展示活动,加大对社区社会组织优秀典型、先进事迹的宣传、表扬力度,营造健康有序发展的良好氛围。


附件:1.济南市社区社会组织备案表

         2.社区社会组织章程示范文本(试行)

         3.济南市备案社区社会组织变更申请表

         4.济南市备案社区社会组织续期申请表

         5.济南市备案社区社会组织注销申请表

         6.济南市社区社会组织备案统计表

         7.济南市社区社会组织备案证书


附件1


济南市社区社会组织备案表



附件2


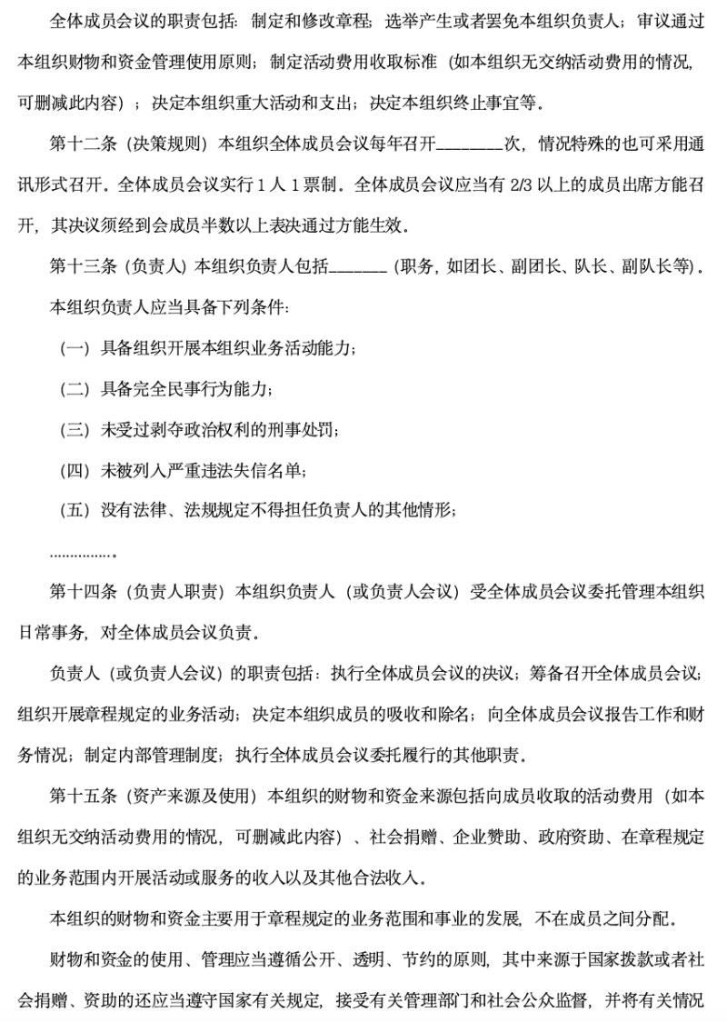
社区社会组织章程示范文本(试行)



附件3


济南市备案社区社会组织变更申请表



附件4


济南市备案社区社会组织续期申请表



附件5


济南市备案社区社会组织注销申请表



附件6


济南市社区社会组织备案统计表



附件7


济南市社区社会组织备案证书